宁波职业技术学院2017年高职提前招生章程
第一章 总则
第一条 依据《浙江省深化高校考试招生制度综合改革试点方案》及《浙江省高职提前招生试点管理暂行办法》等文件的精神和要求,结合学校的实际情况,制定本章程。
第二章 学校概况
第二条 宁波职业技术学院是由教育部批准成立的从事高等职业教育的公办全日制普通高校,是浙江省首批两所国家示范性高等职业院校之一。
第三条 学校地处由宁波经济技术开发区、保税区、大榭开发区、出口加工区和保税区等五个国家级开发区组成的宁波港口经济圈战略核心区,相邻货物总吞吐量世界第一的宁波•舟山港。主体专业面向临港现代制造及港口后服务业类,现有全日制高职在校生9000余名,年各类非学历培训约20000人次。
第四条 学校经批准具有高等职业技术学历教育招生资格,颁发宁波职业技术学院高职学历证书。
第五条 院校省代码:0063;国标码:10863
第三章 招生计划
第六条 经浙江省招生主管部门批准,学校2017年面向浙江省高职提前招生计划330名,其中应往届普通高中毕业生(以下简称普高生)220名和中职毕业生(以下简称中职生)110名,具体招生计划如下:
注:(1)若某个专业(类)参加考试的考生数低于该专业计划数的200%时,该专业(类)按参加考试的考生数2:1的比例确定该专业实际招生数。
(2)计算机网络技术(中澳合作)专业学生达到中澳双方学校毕业要求,可获双文凭,在此基础上英语符合要求的学生,能有机会以直通车的形式到澳大利亚攻读本科,就读1.5年左右可获澳洲学士学位。
第四章 考试报名
第七条 报名时间
2017年3月3 日---3月27日
第八条 报名条件
(1)面向浙江省生源,普高生已取得2017年浙江省普通高考报名资格;中职生已取得2017年浙江省单独考试招生报名资格;
(2)遵守中华人民共和国宪法和法律,在校期间无违纪处分记录,普通高考考生综合素质评价为B等及以上;
(3)部分专业报考特别要求:
①报考旅游管理专业的考生要求五官端正、身材匀称,面、颈、手部等日常裸露部位无明显疤痕,无“X”形腿、“O”形腿,女生身高158cm及以上,男生身高170cm及以上;
②色盲考生不得报考化工技术类专业;
③报考计算机网络技术(中澳合作)考生的英语科目学业水平等级考试等第C及以上(含A、B、C等)。
第九条 每位考生只能报考1个专业志愿
第十条 报名方式:2017年 3月3日上午9:00---3月27日上午10:00期间在学校招生网(http:// zhaosheng.nbpt.edu.cn)内登入提前招生省考试院平台(以下简称省服务平台)进行报名。
第十一条 信息确认、报名缴费和完善信息
(1)2017年3月30日上午9:00---4月6日下午16:00期间登陆学校招生网站(http:// zhaosheng.nbpt.edu.cn)查阅以及确认上级主管部门提供的考生信息、网上支付系统缴费110元和完善报名信息。
(2)符合素质特长测评要求的考生,在完善信息时须单独填报提前招生素质特长测评申请,并在4月6日前将相关奖状、证书原件拍照上传至报名系统(图片要求清晰,不得反转、扭曲,每个上传附件的文件不超过2M)。
(3)准考证打印:考前一周左右在学校招生网站中打印。
第五章 测试办法
第十二条 我校高职提前招生综合成绩总分计算公式如下:
普高生:
综合成绩(总分200分)=高中学考成绩(折合成满分100分,占总分的50%)+综合素质测评成绩(综合素质测试80分+素质特长考评20分,满分100分,占总分的50%)。
其中高中学考从考生十门学考成绩除语文、英语、数学三门指定科目外再择优选取最好的两门科目,共5门课目作为折算科目,满分为100分;往届生参加老学考的技术课程成绩折算分值为通用技术成绩+信息技术成绩之和/2。学考等第折算分值如下:
中职生:
综合成绩(总分200分)=职业技能考试成绩(折合成满分100分,占总分的50%)+综合素质测评成绩(综合素质测试80分+素质特长考评20分,满分100分,占总分的50%)。
中职生按浙江省职业技能考试成绩折算(简称技能成绩折算)。按限报科类对应的浙江省职业技能考试(含操作考试和理论考试)成绩折算,即职业技能考试成绩(满分300分)按“职业技能考试成绩÷3”方式折算,满分成绩折算为100分,
第十三条 综合素质测试

1.文化基础考试
(1)测试科目:语文、数学。
(2)测试形式:采用上机考试,各科目满分为40分,共80分。
2.专业素质测试
满分80分,分为上机测试和面试两类。
(1)上机测试:采用机考,主要测试专业基础知识。
(2)面试:由专家组负责测试,由考评组按照评分规则评分。主要包括专业所需特质能力要求如语言表达、反应能力等基本素质。
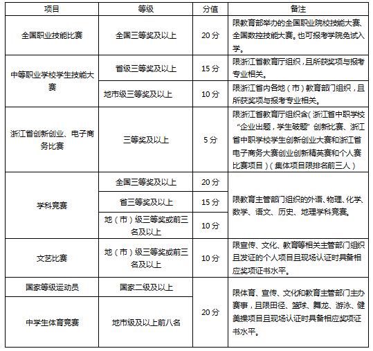
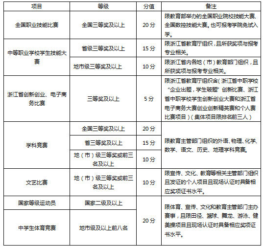
第十四条 素质特长考评和赋分办法

1、所有素质特长测评由学校提前招生工作组初审,考生需带证书原件现场认证通过后报经学校招生工作领导小组审核后认定。
2、证书、奖状获得时间须在高中阶段且在学校报名截止日期之前,不累加、最高分为20分。
3、 各环节测试时间、地点
(1)测试时间:2017年4月15日(周六),详见准考证。
(2)测试地点:宁波职业技术学院校内。
第六章 录取
第十五条 学校严格遵守教育部和省招生主管部门的有关招生录取工作政策和规定,实施“阳光工程”,严格执行招生工作“八公开”、“六不准”,坚持德智体美全面考核、综合评价,公平、公正、择优录取的原则。
第十六条 身体健康要求:参照《普通高等学校招生体检工作指导意见》的规定,凡考生体检符合“学校可以不予录取”条款的,学校将按“不予录取”执行。
第十七条 全部测试环节结束后,公示考生各项成绩,公示期不少于3个工作日。
第十八条 考生成绩公示期满,根据招生计划和考生报考的专业志愿,按照考生总成绩由高到低排名并依据名次确定录取状态,即招生计划数名次前(含)的考生为拟录取,然后按计划数的50%(有小数点的进位取整数)考生为备录(含顺序号),其余为未录取。
第十九条 若同专业考生总分相同时,高考报考类别为普通高校招生考试的考生依次按素质特长分、学考科目依次按语文、数学、英语三门单科成绩的等级高低顺序和优先等级排序分、综合素质测试分进行排序;高考报考类别为单独招生的考生依次按素质特长分、职业技能统考分、综合素质测试分进行排序。高中阶段具备相关选修课程学分或课程成绩优良的,在同等条件下优先录取。
第二十条 5月7日前学校将名单提交至省服务平台,届时拟录取考生在规定时间内省服务平台选择录取状态,未在规定时间内登录服务平台选定录取学校的考生视为自动放弃该次拟录取资格。学校一轮录取结束后,不足计划根据备录顺序递补,当计划已足额完成,或虽未完成但已无备录考生时,该专业录取工作结束。
第二十一条 录取工作结束后,经上级主管部门批准,学校按规定办理录取手续并向录取考生发放录取通知书。
第二十二条 经学校提前招生所录取的考生,不再参加当年的普通高校或单独考试招生统一考试,入学后可按照学校学籍管理相关规定提出换专业申请。
第七章 招生监督与违规处理
第二十三条 学校成立提前招生工作领导小组,全面负责制定招生政策,讨论决定重大招生事宜。提前招生工作领导小组下设办公室(办公室设在学校招生就业办),具体负责组织实施提前招生日常工作。根据教育部和浙江省教育考试院要求,实行浙江省教育考试院监督、学校负责的体制,按公开、公平、公正的原则,择优录取。
第二十四条 所有参加提前招生考试的工作人员都要认真学习招生政策、规定,严格执行《宁波职业技术学院提前招生监督管理细则》的要求,确保提前招生工作顺利完成。
第二十五条 提前招生监督工作的由学校纪检监察处按照学校相关管理规定实施监督,最后考试成绩(提前招生成绩系统)在第一时间由招生就业办、教务处、纪检监察处各备案一份。主动接受省教育考试院、教育行政主管部门和社会各界的监督。
第二十六条 考生应本着诚信原则报考学校提前招生,所提供的信息、材料照片等等各项报名内容均应真实有效、清晰无误。如有虚报、隐瞒或伪造、涂改有关材料及其它欺诈手段,将按教育部令第36号规定处理。
第八章 注意事项
第二十七条 学校招生网为学校发布提前招生事宜的官方网站,一切信息以官方网站发布为准,因考生自身原因未能及时了解学校发布信息的后果由考生自负。
考生承诺书采用在学校提前招生网上阅读并认可的形式,凡报名的考生均视作已阅读并承诺遵守各项约定。
学校采用电子资料报名,所有考前流程均在学校提前招生网上操作,纸质材料不再邮寄。
第二十八条 学校直接从浙江省教育考试院获取考生的(包含且不仅包含身份证号、姓名、专业志愿、学业水平考试成绩、技能考试成绩等)各类信息。若考生该类信息与上级主管部门提供不一致或有异议的,应在考生信息确认期,向所属主管单位(如考生所属地区教育局高招办)提交修正申请,但学校仅在报名期限内根据上级主管单位的结论修正。
报名截止日期之后各类信息(包含且不仅包含学业水平考试成绩、技能考试成绩等)变化的,以报名截止日期之前上级主管部门提供的信息为准。
考生填报的所有信息均有可能作为提前招生考试信息发布以及录取通知书邮寄等事项的重要依据,请考生确保准确、畅通。
第二十九条 受限考生(含科类、身体健康要求、学考等第等各类限制)未正确报考的责任由考生自负,主观故意、情节严重的以作弊处理。
第三十条 完成全部报名程序且完成缴费的考生方可安排测试,否则视为未报名,考前登录学校提前招生网站打印准考证打印。
第三十一条 公示期内考生凭身份证号及报名时设置的密码查看本人各环节成绩。在成绩公示期间如有异议须在提前招生网上提交申请且须电话申请和纸质申请传真学校招生就业办。公示期满,公示的成绩为最终有效成绩。
第三十二条 新生入学后,学校按照相关规定进行复查。身体健康要求参照浙江省《普通高等学校招生体检工作指导意见》办理。凡考生体检符合“学校可以不予录取”条款的,学校将按“不予录取”执行。
第三十三条 《普通高等学校招生违规行为处理暂行办法》中华人民共和国教育部令第36号(节选):
“第十一条 考生有下列情形之一的,应当如实记入其考试诚信档案。下列行为在报名阶段发现的,取消报考资格;在入学前发现的,取消入学资格;入学后发现的,取消录取资格或者学籍;毕业后发现的,由教育行政部门宣布学历、学位证书无效,责令收回或者予以没收;涉嫌犯罪的,依法移送司法机关处理。
(1)提供虚假姓名、年龄、民族、户籍等个人信息,伪造、非法获得证件、成绩证明、荣誉证书等,骗取报名资格、享受优惠政策的;
(2)在综合素质评价、相关申请材料中提供虚假材料、影响录取结果的;
(3)冒名顶替入学,由他人替考入学或者取得优惠资格的;
(4)其他严重违反高校招生规定的弄虚作假行为。”
第九章 联系方式
第三十四条 学校招生办负责接待及解答提前招生工作有关事宜。咨询联系方式如下:
通讯地址:宁波经济技术开发区新大路1069号 宁波职业技术学院西区B座114招生办 邮编:315800
联系电话: 0574-86891301 / 86891302
传真:0574-86891320
第十章 附则
第三十五条 本章程由学校提前招生工作领导小组负责解释