2017年宁波职业技术学院提前招生缴费流程
近日,宁波职业技术学院又传来喜讯!学院成功入围浙江省高职重点校,考生们将成为首批“提前”加入宁职院的“重点生”哦!但是千万不要错过重要的缴费确认环节,接下来听小编细细道来~~
第一步
考生首先登陆宁波职业技术学院的招生网,点击提前招生

第二步
点击提前招生后找到信息确认

第三步
高考报名序号即考生号,身份证号,输入无误后点击登录,成功登陆后点击进入系统

第四步
账号登陆,进入界面

第五步
阅读考生考试诚信承诺书,确认后签字

第六步
资料完善

第七步
申请素质特长,如有素质特长学生点击进行素质特长申请,点击后,会弹出一个界面,可以不填,直接点击下一步可以看素质特长学生的申请表。

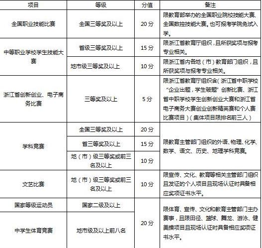
素质特长考评和赋分办法

第八步
上传证书

第九步
点击(未交费,点击缴费)进行在线缴费即可,缴费标准为110元/人。

第十步
手机扫描二维码进行缴费
注:此二维码只可扫描一次

提示
1、完成以上操作时间为2017年3月30日上午9:00---4月6日下午16:00
2、符合素质特长测评要求的考生,在完善信息时须单独填报提前招生素质特长测评申请,并在4月6日前将相关奖状、证书原件拍照上传至报名系统(图片要求清晰,不得反转、扭曲,每个上传附件的文件不超过2M)。
3、准考证打印:考前一周左右在学校招生网站中打印。
联系方式
学校网址:http://www.nbpt.edu.cn
学校招生网:
http://zhaosheng.nbpt.edu.cn/
通讯地址:宁波经济技术开发区新大路1069号
宁波职业技术学院西区B座114招生办
邮编:315800
联系电话:0574-86891301 / 86891302
传真:0574-86891320